全院本科生:
为鼓励并支持优秀家庭经济困难学生开拓视野、丰富阅历、提升素养,加强学生全球胜任力培养,加大学生资助力度,进一步完善发展型资助工作体系,推进资助育人。学校决定开展2026年暑假“助梦启航”受助学生出国(境)研学项目。现将相关事宜通知如下:
一、项目开展时间
2026年7月6日—2026年7月11日
二、项目资助人数
全校资助本科生50名,学院推荐名额为4名
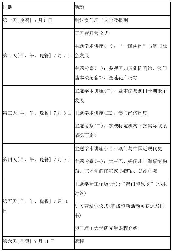
三、学校介绍及行程安排
澳门理工大学(Macao Polytechnic University)是一所教学与科研并重的公立大学,为粤港澳高校联盟、语言大数据联盟、世界翻译教育联盟、大湾区葡语教育联盟成员。该校共有15个学术单位。

四、经费支持内容
项目学费、往返机票费由学校国际合作与交流处经费支持,办理港澳台通行证及签注费、成都接送机大巴费以及在澳期间餐费由学校学生资助相关经费支持,资助经费不包括项目期间学生个人在澳公共交通费及项目期间的学生个人消费。
五、申请条件及要求
1.具有中华人民共和国国籍;
2.年满18周岁(截止2026年7月5日);
3.全日制在籍本科生(毕业年级除外);
4.热爱祖国,拥护中国共产党领导,遵守宪法和法律,遵守学校规章制度;
5.诚实守信,道德品质优良,身心健康,有较强的独立生活和学习能力;
6.从无任何出国(境)经历;
7.生活简朴,2025-2026学年被学校认定为家庭经济特别困难学生;
8.同等条件下,脱贫家庭(原建档立卡)、城乡低保、特困救助、孤残等特殊类型学生优先考虑;
9.完成出国(境)研学项目后要形成学习报告,配合开展相关宣传总结
六、选拔方式及流程
1.符合申请条件的学生下载填写《西南交通大学“助梦启航”受助学生出国(境)研学项目申请表》(附件1),并连同正式出国成绩单、个人简历、支撑材料于3月20日12:00点前一并提交至学院学生工作组X31627冯老师处,《西南交通大学“助梦启航”受助学生出国(境)研学项目申请表》(附件1)电子版材料提交至邮箱3066153034@qq.com。
2.学院将结合学生在校表现、学习成绩等推荐人选,并在学院范围进行公示,公示无异议后,签字盖章,并于3月26日中午12:00前将推荐人选资料报送至学生资助管理科(综合楼263室),同时将以学院为单位汇总和推荐人选的申请表电子版一并发送至jdxszz@swjtu.edu.cn。
3.党委学生工作部对学生申请资料进行复核、整理,组织评审会进行评审,确定拟资助学生名单,并在学校范围进行公示,公示无异议后,按照学生出国(境)管理相关要求完成具体出国(境)项目申请及备案手续。
联系人:冯老师028-663666949
智慧城市与交通学院学生工作组
2026年3月17日